校属有关单位:
2025年度安徽省社会科学创新发展研究课题申报工作已经启动,请按照通知要求,认真做好项目申报工作。现将有关事项通知如下:
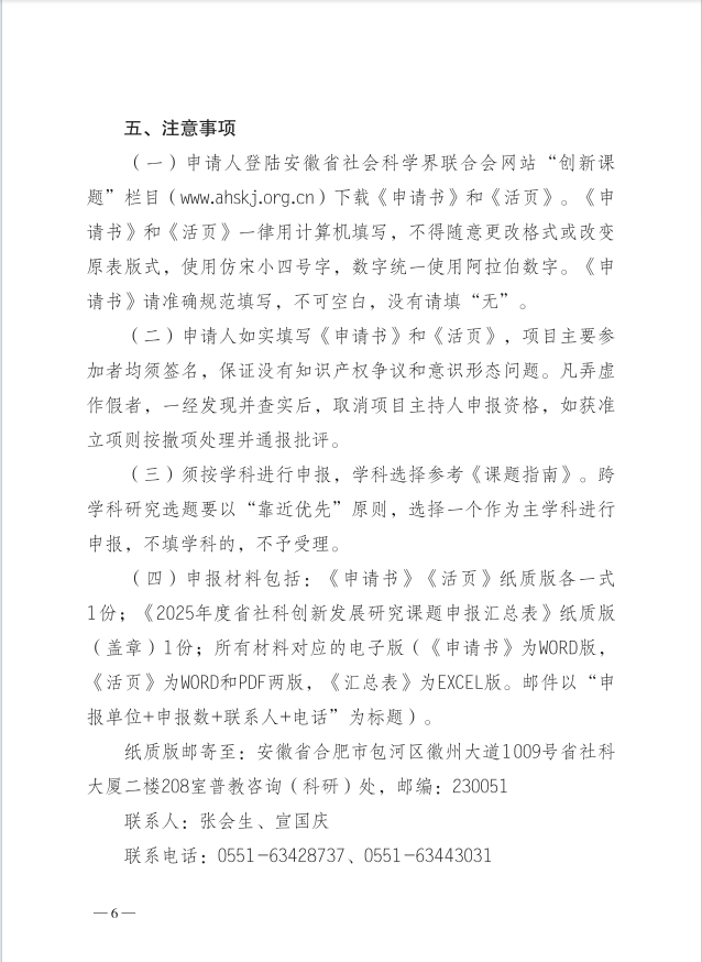
1.申报材料以学院为单位统一报送至学校科技处社会科学管理科(南校区徽风楼1808室),电子版发送至联系人电子政务。申报材料具体包括:
(1)《申请书》与《活页》纸质版各一式2份及电子版;
(2)《2025年度省社科创新发展研究课题申报汇总表》一式1份(签字盖章)及电子版。
2.校内申报截止时间为:2026年1月8日下午17:00,逾期不再受理。
联系人:杨柳、刘宇婷,电话:0551-63828059。







2025年度安徽省社会科学创新发展研究课题申报工作的通知.pdf

